

IHN: Nhà Tích Hợp Hệ Thống ELV Toàn Diện
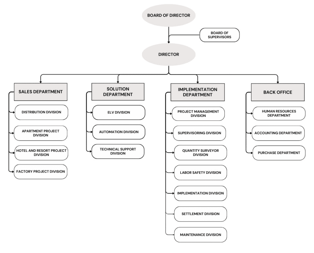
Công ty Cổ phần Công nghệ IHN (IHN JSC), thành lập ngày 14/10/2016, là nhà thầu điện nhẹ (ELV) hàng đầu Việt Nam với hơn 10 năm kinh nghiệm. Chúng tôi chuyên cung cấp giải pháp công nghệ tổng thể từ Smart City, Smart Factory đến Smarthome, đồng hành cùng các đối tác toàn cầu như Legrand, Honeywell, Hikvision, Aruba…
Lấy con người làm nền tảng phát triển, IHN vận hành theo giá trị cốt lõi: “Chính trực – Kỷ luật – Quyết liệt – Sáng tạo”. Chúng tôi cam kết không ngừng đổi mới công nghệ để mang lại sự hài lòng cho khách hàng, kiến tạo những công trình bền vững và đóng góp tích cực cho xã hội.
Năng lực của công ty đã được chứng minh qua nhiều dự án quy mô lớn, yêu cầu kỹ thuật cao như PULLMAN Hải Phòng, Four Points By Sheraton Đà Nẵng, Vinpearl Resort & Spa Hội An, The ANAM Cam Ranh, Biệt Thự Đảo Ecopark Grand,…
Với hệ thống văn phòng tại Hà Nội, Đà Nẵng và TP. Hồ Chí Minh, IHN cam kết cung cấp các giải pháp công nghệ tiên tiến và dịch vụ chuyên nghiệp trên toàn quốc.
Liên hệ ngay






































